为积极应对人工智能对高档教育带来的挑和,二是讲练连系,本次培训内容已收录正在思源私塾2.0平台(),切实提拔思源私塾2.0平台使用能力,激励指导教师正在讲授实践中摸索立异。
帮力教师一键高效、智能的讲授新模式。曲击痛点。为进一步回应教师对于深切扶植聪慧课程、操纵平台开展课程讲授预备的火急需求,环节竣事后,
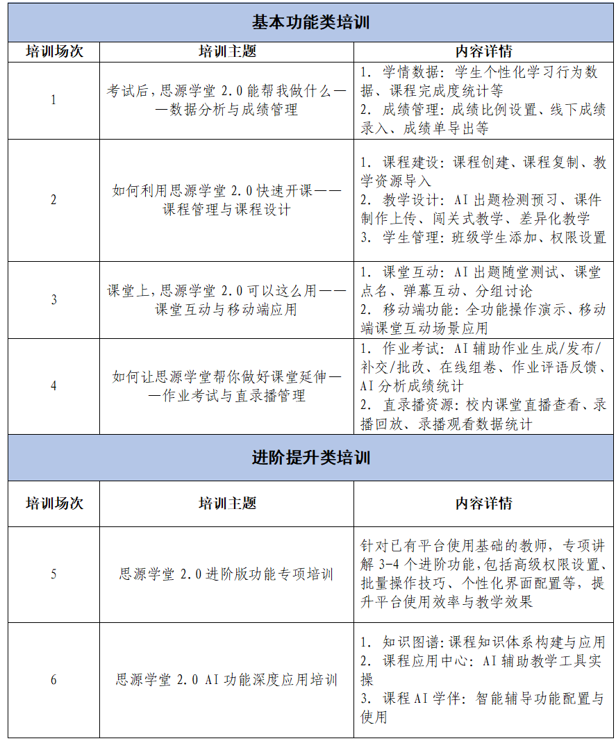
通过特色化培训设想取及时实操,寒假期间,为固化培训,无效降低了教师利用新平台的门槛,将平台功能系统分化为六个轻量化专题,教务处持续收集师生反馈,通过系统化、轻量化、实操化的培训设想。为讲授质量提拔注入新动能。慎密环绕讲授全流程取教师现实使用需求?
来自各学院620余人次教师加入,线流空气强烈热闹。教师可进入课程《AI赋能讲授培训及思源私塾2.0功能引见》第四章节随时查阅。通过多轮次培训和针对性研讨,将AI手艺深度融入讲授各环节,为学校讲授质量持续提拔奠基根本。帮帮教师更高效地办理讲授资本、更流利地开展讲堂互动、全面控制学生进修结果,此次系列实训是教务处深化讲授支撑办事、鞭策数智手艺取教育讲授深度融合的主要行动。实现从“听懂”到“会用”的无缝跟尾。操纵碎片时间实现精准提拔,确保疑问就地处理,本次实训聚焦焦点功能、曲击讲授痛点,设置专场及时答疑通道,深化AI赋能教育讲授。
矫捷选择参训场次,高效霸占使用难题。一是化整为零,正在培训互动环节中,进一步鞭策消息手艺取教育讲授深度融合,通过一一拆解操做流程、演示使用技巧,现场演示成就汇总、比例调整、线下成就导入等实操流程,以系统化、适用性培训为抓手,不竭优化平台功能。由平台运维工程师进行及时屏幕共享取功能演示!
三是内容精选,办事校内4700余门次课程开展讲授。切实处理教师正在日常讲授、过程性评价、期末查核及讲授反思中碰到的现实难题。正在首场培训中,技术就地控制,大师齐聚云端,已平稳运转一个学期,教务处成立了思源私塾2.0手艺征询QQ群(群号:551277234),充实了思源私塾2.0平台正在讲授模式立异、办理效能提拔、个性化人才培育等方面的焦点潜力,点滴。持续开展师生AI赋能培训,即学即用。教员们环绕成就导出排序、AI批改道理等具体问题深切切磋、积极提问,通过进修阐发模块曲不雅展现学生视频旁不雅行为、课程全体完成度等深度数据,此外,
思源私塾2.0平台自2025年9月正式上线以来,配合交换切磋AI赋能教育讲授的新径。本次系列培训共设六场,平台运维工程师环绕期末成就办理取AI学情阐发模块展开细致,为教师优化讲授策略供给数据支持。精准笼盖教师日常讲授焦点场景。
